
开幕式

开跑

翻山越岭

冲向终点

定向越野赛集体合影
为增强东北三省测绘地理信息行业团队精神,活跃测绘地理信息工作者文化生活,8月22日,东北三省测绘地理信息学会在吉林省珲春市联合举办了“PA视讯杯”首届东北三省测绘地理信息行业定向越野赛。
比赛在珲春市的沙丘公园开跑,共吸引了来自东三省测绘地理信息行业12家单位的72名选手参加。比赛在公园内设置了9个定向点,有的在湖面的栈桥上,有的在树林的枝杈里。选手们需要依靠指北针和简易地图依次通过9个定向点并做好记录,裁判将以用时长短作为评判成绩的标准。
在秋老虎的猛烈攻势下,八月的珲春仍然烈日当空,而且比赛场地地形非常复杂,既有湖泡、林地又有沙丘、山坡,这都给选手们完成比赛增加了不小的难度。在比赛中,每一位选手都拼尽全力,汗珠不断从脸颊流落,尽管赛程艰苦,但没有人中途放弃。遇到地形险峻的路段,原本是竞争关系的选手们却都互相提醒,互相搀扶走过,充分彰显了东三省测绘地理信息行业坚韧不拔、团结协作的良好精神风貌。
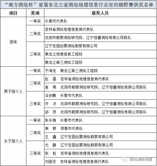
通过激烈角逐,长春市代表队最终获得团体一等奖,来自黑龙江第三测绘工程院的于海龙、长春市代表队的张冬梅分获男子和女子组个人一等奖。这次比赛既强健了测绘人的体魄、磨炼了意志,又培养了独立思考、快速解决问题的能力,受到了各参赛队伍和观赛观众的一致好评。


关注公众号
关注抖音号
